Home
About Us
Company Profile
Company Culture
History
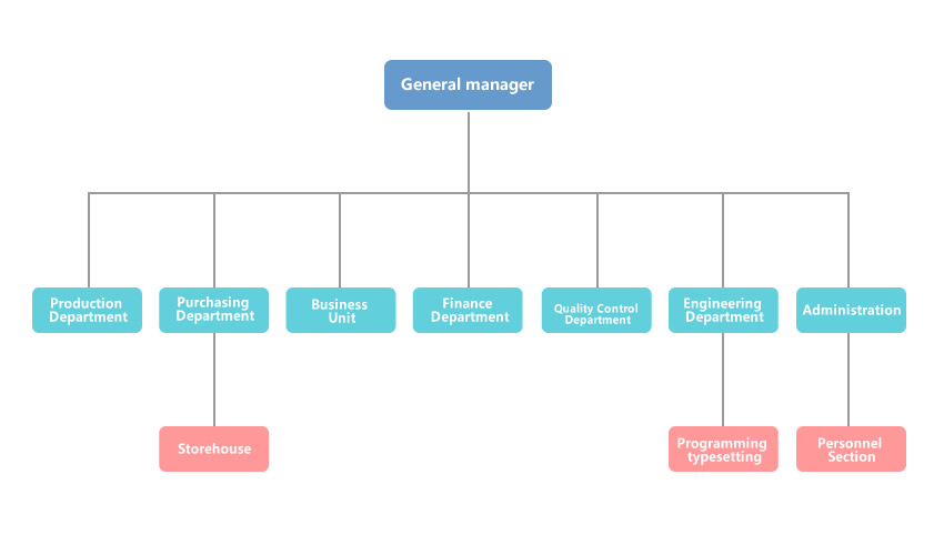
Organization
Products
Stamping
Power storage
Electronic power
Cabinets
Equipment parts
Communication
Equipment
Qualification
Contact Us
Message
Contact Us
CN
EN
About Us
Company Profile
Company Culture
History
Organization
+86-512-62804059
Organization
Home
> About Us